学院动态

NEWS

首页·学院动态

喜报 | 艺术设计学院团队获全国包装行业教学成果奖

作者:余华盛 编辑日期:2025-12-26来源:艺术设计学院阅读次数:

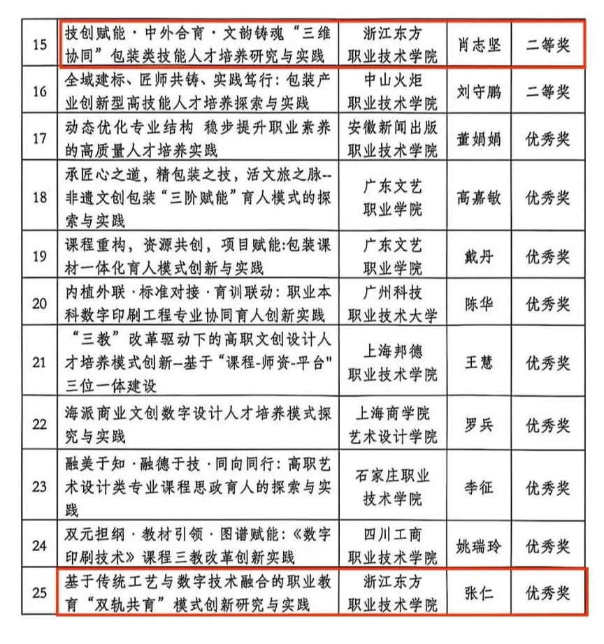
近日,全国包装职业教育教学指导委员会正式公布2025年全国包装职业教育教学成果奖获奖名单,艺术设计学院肖志坚团队申报的项目喜获二等奖、参与的项目获得一等奖,张仁团队申报的项目获得优秀奖,在全国包装教育领域彰显学院在包装领域的强劲实力。

1.jpg

近年来,艺术设计学院始终深耕包装职业教育领域,紧扣行业发展趋势,积极推进产教融合、校企协同育人。通过搭建校企合作平台、重构课程体系、创新教学模式、强化师资队伍建设等一系列举措,持续提升人才培养质量与教学改革实效,培养了一批适应包装行业发展需求的高素质技术技能人才。此次在全国性教学成果评选中脱颖而出,不仅是对学院教学改革成果的高度认可,更是对学院在全国包装教育领域地位的有力印证。

image.jpg

未来,艺术设计学院将以此次获奖为契机,总结推广优秀教学成果经验,进一步深化教学改革,持续聚焦行业需求与人才培养的精准对接,不断提升教育教学水平与人才培养质量,为包装行业高质量发展输送更多优质人才,进一步增强学院办学特色,为学校“双高”建设添砖加瓦。